首页 应用方案 快充方案

锂电池电路保护

锂电池本身的材料决定了它不能被过充、过放、过流、短路及超高温充放电,因此锂电池锂电组件总会跟着一块精致的保护板和一片电流保险器出现。

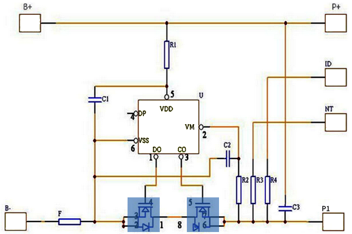
锂电池的保护功能通常由保护电路板和PTC等电流器件协同完成,保护板是由电子电路组成,在-40℃至+85℃的环境下时刻准确监视电芯的电压和充放回路的电流,及时控制电流回路的通断;PTC在高温环境下防止电池发生恶劣损坏。

普通锂电池保护板通常包括控制IC、MOS开关、电阻、电容及辅助器件FUSE、PTC、NTC、ID、存储器等。其中控制IC,在一切正常的情况下控制 MOS开关导通,使电芯与外电路导通,而当电芯电压或回路电流超过规定值时,它立刻控制MOS开关关断,保护电芯安全。